前一篇文章介绍了车辆管理系统的网络结构和组成部分,车辆管理系统主要由出入口管理、寻车诱导系统、停车场管理平台等构成,本篇介绍车辆管理系统的业务流程(图),后续文章将就各个业务流程再做具体介绍。
包括车辆进场流程、车辆出场和收费流程、出入口余位管理流程、无牌车管理流程、无人值守异常处理流程、室内平面车位诱导流程、室内反向寻车流程(终端查询机)、室内反向寻车流程(H5 二维码)、室内反向寻车流程(微信小程序)、室外平面车位诱导流程(地磁)、室外平面车位诱导流程(双目矩机)、室外反向寻车流程(终端查询机)、车辆超速检测流程、车辆违停检测流程、园区违章出入口布控流程、车辆偏离路线/围栏流程、驾驶员行为分析流程、入口排队满位放行流程、无感支付流程。
1. 车辆进场流程
车辆进场时,通过视频检测、触发雷达或触发线圈,触发抓拍机,拍摄车牌图像,通过车牌识别系统从图像中获取车牌号码,并把这个号码输入数据库做比对。如果是临时用户车辆,将获取的车辆信息和进入时间存入系统数据库并抬杆放行。如果是固定用户车辆,核实信息无误,在系统数据库中存入进入时间后抬杆放行,要是信息核实失败或者固定停车已过期,将转入人工操作续费或转为临时用户车辆管理方式。另外,若场内已无余位,在出入口的信息显示屏上显示“车位已满”信息,引导车辆离开。
车辆进场时,车辆信息、停车信息、欢迎信息等均会进行语音播报和在信息显示屏上显示。

2. 车辆出场和收费流程
停车收费包括车辆身份的核对、停车收费和车位信息的释放等几个方面,收费是通过对数据库中同一车辆进出场的信息进行处理,来计算停车费的。车辆离场时,车道中的车辆检测设备(如视频检测、触发雷达、检测线圈等)触发抓拍,拍摄车牌图像,通过车牌识别系统从图像中获取车牌号码,把这个车牌号码输入系统中进行比对。如果是临时用户车辆,将获取的车辆信息和离开时间输入系统,根据收费规则计算临时用户的停车费用,缴费后放行。如果是固定用户车辆,在系统中输入离开时间,在系统中核实该用户的有效性,账户信息是否已到期,核实通过则抬杆放行,核实无效将转入人工操作,采取续费或按临时车规则收费后放行。
对于有自助缴费设备或能够在移动端缴费的停车场,临时车辆的车主可以通过自助缴费终端或者手机进行自助缴费,并在规定时间内离场,车辆离开时,在出入口处直接放行。车辆出场时,车辆信息、停车信息、收费信息等均会进行播报和在信息显示屏上显示。

3. 出入口余位管理流程
出入口管理流程包括车位的分配和释放,通过将车辆出入信息实时传入系统数据库,来更新车位信息。车位管理流程包括两个阶段,一是车辆进入时的车位分配和车位信息更新,二是车辆离开时的车位信息更新


4. 无牌车管理流程
无牌车辆实现去介质化管理,通过将车主的微信/支付宝账号和车辆进行关联,车主通过用微信/支付宝扫一扫功能,在扫描车道二维码后可将微信/支付宝账号信息作为无牌车辆电子标签来实现自主入场。
注:进出场扫码的微信/支付宝,需一致。


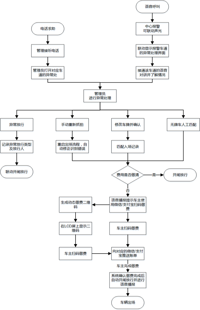
5. 无人值守异常处理流程
若在入场车道或者出场车道出现无法自主处理的异常情况,可以通过在入场车道或者出场车道的 LCD 票箱的呼叫按钮向远程协助中心求助,远程协助中心可以设置在监控中心,也可以设置在某个岗亭处。

远程协助中心在接到呼叫请求后,通过对讲、照片及车辆信息核实情况后通过通过中心客户端的修改车牌、异常放行等功能来实现远程异常处理。

6. 室内平面车位诱导流程

- 车辆驶近停车场时,从出入口处的信息引导屏查看停车场的余位信息,有余位则进场停车,若没有余位,则离开;
- 车辆进场后,在停车场内的路口处查看信息指示屏,屏上指示各方向的余位,选择有余位的方向前往停车;
- 观察车行通道上的车位相机指示灯,绿光表示空位,红光则表示非空位,选择车位相机亮绿光的车位进行停车;
- 车辆停入车位后,车位相机监测到车位上有车辆,车位状态从空位改变为有车,车位相机指示灯颜色从绿色转跳为红色,停车场内的信息指示屏在该方向的余位数减 1,入口信息引导屏车位数更新;
- 车辆离开车位后,车位相机监测到车位上无车辆,车位状态从有车改变为无车,车位相机指示灯颜色从红色转跳为绿色,停车场内的信息指示屏在该方向的余位数加 1,入口信息引导屏车位数更新;
7. 室内反向寻车流程(终端查询机)

- 车主在停车场的人行出入口,如电梯间、楼梯口处的终端查询机上,通过车牌、车位号、入场时间、无牌车等条件进行车辆查询;
- 终端查询机在地图上标注的位置即车主的起始位置,车主查询到车辆停放位置后,在显示屏上显示出来,并规划车主和车辆之间的寻车路线,供车主进行寻车参考;
- 车主顺着规划出来的寻车路线进行寻车,找到车辆,寻车流程结束。
8. 室内反向寻车流程(H5 二维码)

- 车主使用微信/支付宝二维码扫描功能,扫停车场内的 H5 二维码,该二维码粘贴在停车场人行出入口或停车场内其他显眼地方,通过车牌、无牌车等条件进行车辆查询;
- 查询到车辆停放位置,在手机上显示出来,输入附近的车位号,定位车主位置,并规划车主和车辆之间的寻车路线,供车主进行寻车参考;
- 车主顺着规划出来的寻车路线进行寻车,找到车辆,寻车流程结束。
9. 室内反向寻车流程(微信小程序)

- 车主使用微信二维码扫描功能,扫停车场内的寻车二维码,该二维码粘贴在停车场人行出入口或停车场内其他显眼地方,通过车牌、无牌车等条件进行车辆查询;
- 查询到车辆停放位置,在手机上显示出来,输入附近的车位号,定位车主位置,并规划车主和车辆之间的寻车路线,供车主进行寻车参考;
- 车主顺着规划出来的寻车路线进行寻车,找到车辆,寻车流程结束。
10. 室外平面车位诱导流程(地磁)

- 车辆驶近停车场时,从出入口处的信息引导屏查看停车场的余位信息,有余位则进场停车,若没有余位,则离开;
- 车辆进场后,在停车场内的路口处查看信息指示屏,屏上指示各方向的余位,选择有余位的方向前往停车;
- 观察车行通道上的车位是否是空位,选择空位进行停车;
- 车辆停入车位后,车位上安装的地磁检测器检测到车位上有车辆,车位状态从空位改变为有车,停车场内的信息指示屏在该方向的余位数减 1,入口信息引导屏车位数更新;
- 车辆离开车位后,车位上安装的地磁检测器检测到车位上无车辆,车位状态从有车改变为空位,停车场内的信息指示屏在该方向的余位数加 1,入口信息引导屏车位数更新。
11. 室外平面车位诱导流程(双目矩机)

- 车辆驶近停车场时,从出入口处的信息引导屏查看停车场的余位信息,有余位则进场停车,若没有余位,则离开;
- 车辆进场后,在停车场内的路口处查看信息指示屏,屏上指示各方向的余位,选择有余位的方向前往停车;
- 观察车行通道上的车位是否是空位,选择空位进行停车;
- 车辆停入车位后,停车场内安装的双目智能车位检测一体机检测到车位上有车辆,车位状态从空位改变为有车,停车场内的信息指示屏在该方向的余位数减 1,入口信息引导屏车位数更新;
- 车辆离开车位后,停车场内安装的双目智能车位检测一体机检测到车位上无车辆,车位状态从有车改变为空位,停车场内的信息指示屏在该方向的余位数加 1,入口信息引导屏车位数更新。
12. 室外反向寻车流程(终端查询机)

- 车主在停车场的人行出入口的终端查询机上,通过车位号进行车辆查询,车主在停车时需要记住停放车辆的车位号;
- 终端查询机在停车场地图上标注的位置即车主的起始位置,查询到车辆停放位置后,在显示屏上显示出来,并规划车主和车辆之间的寻车路线,供车主进行寻车参考;
- 车主顺着规划出来的寻车路线进行寻车,找到车辆,寻车流程结束。
注:自主缴费机和终端查询机在室外使用时,搭建环境,需做好防雨防晒。
13. 车辆超速检测流程

- 超速的车辆,由平台进行判断是否超速,如果超速,平台产生超速事件,并做报警提示;
- 不超速的车辆,上报平台的是过车事件,平台不做报警提示;
- 白名单车辆,也会上报事件,平台不记录白名单车辆的超速事件,仅记录过车事件;
14. 车辆违停检测流程

- 违停的车辆,上报平台的是违停事件,平台做报警提示;
- 白名单车辆,也会上报事件,平台不记录白名单车辆的违停事件,仅记录为过车事件;
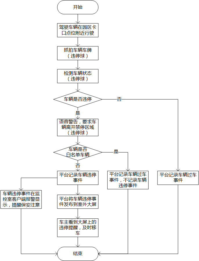
15. 园区违章出入口布控流程

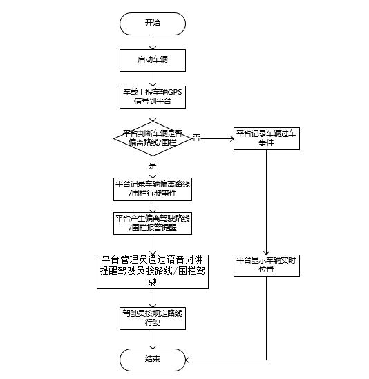
16. 车辆偏离路线/围栏流程

17. 驾驶员行为分析流程

18. 入口排队满位放行流程

- 在无人值守停车场,停车场满位后,车主在入口处停车排队等候;
- 出口有车辆驶离释放停车位后,系统检测是否有车辆等待如果有则开闸放行流程结束;
19. 无感支付流程

- 车主通过微信或者支付宝开通无感支付。
- 车辆驶离停车场,优先使用无感支付,无感支付成功后开闸放行。
- 若未开通无感支付,或者无感支付扣款失败。通过 LED 或者语音等方式提示通过微信、支付宝、现金支付停车费用。
本系列安防系统解决方案来源于国内某知名安防厂商,方案分享仅作为技术交流之用!方案系统地介绍了包括视频监控、人脸门禁、车辆道闸、人脸访客等园区安防系统,内文图表丰富,大部分图片均可编辑(vsd)。为了方便网页阅读,本站在发布时进行了一定程度的删节和改动,需要完整附件的请查看目录第一篇文章。
第 一 章 方案概述 15
1.1 应用背景 15
1.2 需求分析 15
1.3 建设目标 16
1.4 建设内容 18
第 二 章 总体设计 19
2.1 设计思路 19、综合安防系统建设目标
2.2 系统架构 20
2.3 设计原则 21、园区综合安防系统设计依据
2.4 设计依据 24
第 三 章 平台设计 26
3.1 平台业务架构 26、园区综合安防集成系统平台架构
3.2 平台关键技术 28
3.3 平台安全性 30
3.4 平台优势 31
第 四 章 周界防范子系统 35
4.1 系统概述 35
4.2 系统设计 35
4.3 部署方案 42
4.4 系统功能 45
4.5 系统优势 48
第 五 章 视频监控子系统 49
5.1 系统概述 49
5.2 系统设计 49、视频监控电视墙系统架构
5.3 部署方案 56
5.4 系统功能 64、视频监控前端设计、视频监控存储设计、视频监控大屏显示
5.5 系统优势 80
第 六 章 智能一脸通子系统 86
6.1 系统概述 86
6.2 系统设计 86
6.3 人员通道子系统 104、一脸通业务流程、智能一脸通的组成部分、
6.4 人脸门禁子系统 110、人脸门禁系统架构和组成、
6.5 可视对讲子系统 119、可视对讲部署方案、可视对讲系统架构和组成部分、
6.6 人脸梯控子系统 131
6.7 人脸巡更子系统 137
6.8 人脸访客子系统 140
6.9 人脸考勤子系统 148
6.10 人脸消费子系统 152
第 七 章 车辆管控子系统 158
7.1 系统设计 158、车辆进出场设计、停车收费系统部署方案、
7.2 出入口管理子系统 186
7.3 诱导寻车子系统 202、室内车库诱导寻车、室外车库诱导寻车(地磁)、室外车库诱导寻车(双目)、停车诱导系统功能
7.4 园区卡口子系统 215
7.5 行车监控子系统 226、行车监控系统部署方案(公交车、押运车)
第 八 章 综合管控子系统 240
8.1 系统概况 240
8.2 系统功能 240
第 九 章 系统运维管理 255
9.1 网络管理子系统 255
9.2 运管中心 285
第 十 章 传输网络 290
10.1 设计思路与要求 290
10.2 有线网络规划设计 291
10.3 无线网络规划设计 297
10.4 网络可靠性设计 300
10.5 网络安全性设计 300
10.6 网络管理规划 301
第 十一 章 监控中心 302
11.1 系统架构 302、视频监控中心配套设施
11.2 存储部分(多选一) 302
11.3 解码拼控部分 333
11.4 大屏显示部分 339
11.5 配套设施 348
11.6 集成智能机柜 349
第 十二 章 整体方案优势 353 -- 以下内容均见附件
12.1 统一的管理平台 353
12.2 强大的系统联动 353
12.3 先进的智能应用 353
12.4 极致的管理体验 354
12.5 优质的产品支持 354
12.6 灵活的系统扩展 354
方案内表格目录
表 1 园区外围及道路场景监控推荐配单表 61
表 2 园区大楼周边推荐配单表 62
表 3 可见光视频周界防范推荐配单表 63
表 4 大门出入口监控推荐配单表 63
表 5 园区内部道路推荐配单表 64
表 6 电梯轿厢监控推荐配单表 64
表 7 园区内建筑出入口监控推荐配单表 65
表 8 园区广场、绿地监控推荐配单表 66
表 9 财务室、机房、资料室监控推荐配单表 67
表 10 设备间、地下室监控推荐配单表 67
表 11 门禁一体机类型 110
表 12 车位相机距离要求 184
表 13 存储空间需求表 241
表 14 存储空间需求表 244
表 15 产品参数表 289
